Spring系列八股8 - IOC2
IOC
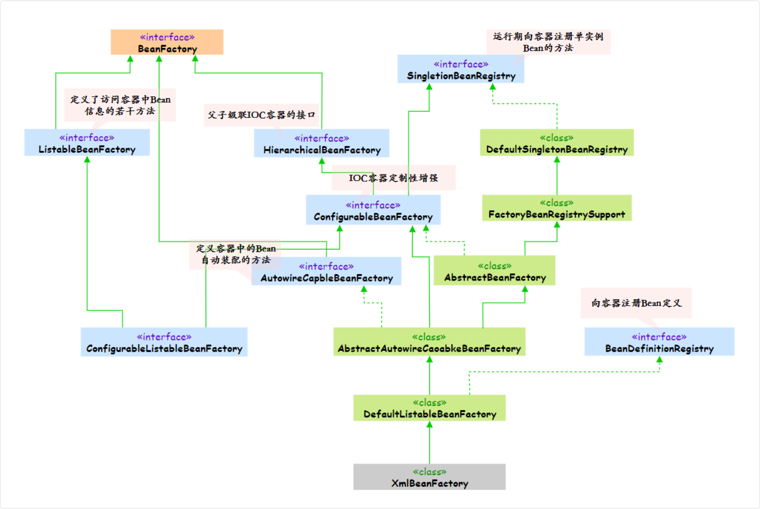
BeanFactory和ApplicantContext的区别
控制反转就是把创建和管理 bean 的过程转移给了第三方。而这个第三方,就是 Spring IoC Container,对于 IoC 来说,最重要的就是容器。
通俗点讲,因为项目中每次创建对象是很麻烦的,所以我们使用 Spring IoC 容器来管理这些对象,需要的时候你就直接用,不用管它是怎么来的、什么时候要销毁,只管用就好了。
容器是 IoC 最重要的部分,那么 Spring 如何设计容器的
使用 ApplicationContext,它是 BeanFactory 的子类,更好的补充并实现了 BeanFactory
BeanFactory 简单粗暴,可以理解为 HashMap:
- Key - bean name
- Value - bean object
但它一般只有 get, put 两个功能,所以称之为“低级容器”
BeanFactory 提供了最基本的 IoC 能力。
它就像是一个 Bean 工厂,负责 Bean 的创建和管理, 他采用的是懒加载的方式,也就是说只有当我们真正去获取某个 Bean 的时候,它才会去创建这个 Bean
它最主要的方法就是 getBean(),负责从容器中返回特定名称或者类型的 Bean 实例
public class BeanFactoryExample {
public static void main(String[] args) {
// 创建 BeanFactory
DefaultListableBeanFactory beanFactory = new DefaultListableBeanFactory();
// 手动注册 Bean 定义
BeanDefinition beanDefinition = new RootBeanDefinition(UserService.class);
beanFactory.registerBeanDefinition("userService", beanDefinition);
// 懒加载:此时才创建 Bean 实例
UserService userService = beanFactory.getBean("userService", UserService.class);
}
}
而 ApplicationContext 多了很多功能,因为它继承了多个接口,可称之为“高级容器”
ApplicationContext 是 BeanFactory 的子接口,在 BeanFactory 的基础上扩展了很多企业级的功能。它不仅包含了 BeanFactory 的所有功能,还提供了国际化支持、事件发布机制、AOP、JDBC、ORM 框架集成等等

从使用场景来说,实际开发中用得最多的是 ApplicationContext
像 AnnotationConfigApplicationContext、WebApplicationContext 这些都是 ApplicationContext 的实现类
另外一个重要的区别是生命周期管理。ApplicationContext 会自动调用 Bean 的初始化和销毁方法,而 BeanFactory 需要我们手动管理
手写一个简单 IOC 容器
首先定义基础的注解,比如说 @Component、@Autowired等
// 组件注解
@Target(ElementType.TYPE)
@Retention(RetentionPolicy.RUNTIME)
public @interface Component {
}
// 自动注入注解
@Target(ElementType.FIELD)
@Retention(RetentionPolicy.RUNTIME)
public @interface Autowired {
}
其次,核心的 IoC 容器类,负责扫描包路径,创建 Bean 实例,并处理依赖注入
public class SimpleIoC {
// Bean容器
private Map<Class<?>, Object> beans = new HashMap<>();
/**
* 注册Bean
*/
public void registerBean(Class<?> clazz) {
try {
// 创建实例
// 获取该类的无参构造方法,然后创建一个实例
Object instance = clazz.getDeclaredConstructor().newInstance();
beans.put(clazz, instance);
} catch (Exception e) {
throw new RuntimeException("创建Bean失败: " + clazz.getName(), e);
}
}
/**
* 获取Bean
*/
@SuppressWarnings("unchecked")
public <T> T getBean(Class<T> clazz) {
return (T) beans.get(clazz);
}
/**
* 依赖注入
*/
public void inject() {
for (Object bean : beans.values()) {
injectFields(bean);
}
}
/**
* 字段注入
*/
private void injectFields(Object bean) {
// 获取属性
// getDeclaredFields() 获取该类自己声明的所有字段(不含父类)
// 包括 private 字段,所以后面需要 setAccessible(true)
Field[] fields = bean.getClass().getDeclaredFields();
for (Field field : fields) {
// 判断字段有没有 @Autowired
if (field.isAnnotationPresent(Autowired.class)) {
try {
field.setAccessible(true);
Object dependency = getBean(field.getType());
// 反射注入
field.set(bean, dependency);
} catch (Exception e) {
throw new RuntimeException("注入失败: " + field.getName(), e);
}
}
}
}
}
使用示例,定义一些 Bean 类,并注册到 IoC 容器中
// DAO层
@Component
class UserDao {
public void save(String user) {
System.out.println("保存用户: " + user);
}
}
// Service层
@Component
class UserService {
@Autowired
private UserDao userDao;
public void createUser(String name) {
userDao.save(name);
System.out.println("用户创建完成");
}
}
// 测试
public class Test {
public static void main(String[] args) {
SimpleIoC ioc = new SimpleIoC();
// 注册Bean
ioc.registerBean(UserDao.class);
ioc.registerBean(UserService.class);
// 依赖注入
ioc.inject();
// 使用
UserService userService = ioc.getBean(UserService.class);
userService.createUser("PP");
}
}
扫描版本
import java.lang.reflect.Field;
import java.util.*;
public class SimpleIoC {
private Map<Class<?>, Object> beans = new HashMap<>();
/**
* 扫描并注册组件
*/
public void scan(String packageName) {
// 简化版:手动添加需要扫描的类
List<Class<?>> classes = getClassesInPackage(packageName);
for (Class<?> clazz : classes) {
if (clazz.isAnnotationPresent(Component.class)) {
registerBean(clazz);
}
}
// 依赖注入
inject();
}
/**
* 获取包下的类(简化实现)
*/
private List<Class<?>> getClassesInPackage(String packageName) {
// 面试时可以说:"实际实现需要扫描classpath,这里简化处理"
return Arrays.asList(UserDao.class, UserService.class);
}
private void registerBean(Class<?> clazz) {
try {
Object instance = clazz.getDeclaredConstructor().newInstance();
beans.put(clazz, instance);
} catch (Exception e) {
throw new RuntimeException("创建Bean失败", e);
}
}
@SuppressWarnings("unchecked")
public <T> T getBean(Class<T> clazz) {
return (T) beans.get(clazz);
}
private void inject() {
for (Object bean : beans.values()) {
Field[] fields = bean.getClass().getDeclaredFields();
for (Field field : fields) {
if (field.isAnnotationPresent(Autowired.class)) {
try {
field.setAccessible(true);
Object dependency = getBean(field.getType());
field.set(bean, dependency);
} catch (Exception e) {
throw new RuntimeException("注入失败", e);
}
}
}
}
}
}
IoC 容器的核心是管理对象和依赖注入,首先定义注解,然后实现容器的三个核心方法:注册Bean、获取Bean、依赖注入;关键是用反射创建对象和注入依赖
