JUC 八股10 - 锁1(synchronized)
锁
怎么保障线程安全
synchronized | volatile | Lock 接口 | 原子类 | ThreadLocal | 并发集合 | JUC 工具类
- synchronized关键字: 可以使用synchronized关键字来同步代码块或方法,确保同一时刻只有一个线程可以访问这些代码。对象锁是通过synchronized关键字锁定对象的监视器(monitor)来实现的
- volatile关键字: volatile关键字用于变量,确保所有线程看到的是该变量的最新值,而不是可能存储在本地寄存器中的副本
- Lock接口和ReentrantLock类:java.util.concurrent.locks.Lock接口提供了比synchronized更强大的锁定机制,ReentrantLock是一个实现该接口的例子,提供了更灵活的锁管理和更高的性能
- 原子类:Java并发库(java.util.concurrent.atomic)提供了原子类,如AtomicInteger、AtomicLong等,这些类提供了原子操作,可以用于更新基本类型的变量而无需额外的同步
- 线程局部变量: ThreadLocal类可以为每个线程提供独立的变量副本,这样每个线程都拥有自己的变量,消除了竞争条件
- 并发集合:使用java.util.concurrent包中的线程安全集合,如ConcurrentHashMap、ConcurrentLinkedQueue等,这些集合内部已经实现了线程安全的逻辑
- JUC工具类: 使用java.util.concurrent包中的一些工具类可以用于控制线程间的同步和协作。例如:Semaphore和CyclicBarrier等
常用锁
Java中的锁是用于管理多线程并发访问共享资源的关键机制
锁可以确保在任意给定时间内只有一个线程可以访问特定的资源,从而避免数据竞争和不一致性
Java提供了多种锁机制,可以分为以下几类:
内置锁 (synchronized)
Java中的synchronized关键字是内置锁机制的基础,可以用于方法或代码块
当一个线程进入synchronized代码块或方法时,它会获取关联对象的锁;
当线程离开该代码块或方法时,锁会被释放
如果其他线程尝试获取同一个对象的锁,它们将被阻塞,直到锁被释放
其中,syncronized加锁时有无锁、偏向锁、轻量级锁和重量级锁几个级别
- 偏向锁用于当一个线程进入同步块时,如果没有任何其他线程竞争,就会使用偏向锁,以减少锁的开销
- 轻量级锁使用线程栈上的数据结构,避免了操作系统级别的锁
- 重量级锁则涉及操作系统级的互斥锁
ReentrantLock
java.util.concurrent.locks.ReentrantLock是一个显式的锁类,提供了比synchronized更高级的功能,如可中断的锁等待、定时锁等待、公平锁选项等
ReentrantLock使用lock()和unlock()方法来获取和释放锁
其中,公平锁按照线程请求锁的顺序来分配锁,保证了锁分配的公平性,但可能增加锁的等待时间
非公平锁不保证锁分配的顺序,可以减少锁的竞争,提高性能,但可能造成某些线程的饥饿
读写锁(ReadWriteLock)
java.util.concurrent.locks.ReadWriteLock接口定义了一种锁,允许多个读取者同时访问共享资源,但只允许一个写入者
读写锁通常用于读取远多于写入的情况,以提高并发性。
乐观锁和悲观锁
悲观锁(Pessimistic Locking)通常指在访问数据前就锁定资源,假设最坏的情况,即数据很可能被其他线程修改
synchronized和ReentrantLock都是悲观锁的例子
乐观锁(Optimistic Locking)通常不锁定资源,而是在更新数据时检查数据是否已被其他线程修改
乐观锁常使用版本号或时间戳来实现
自旋锁
自旋锁是一种锁机制,线程在等待锁时会持续循环检查锁是否可用,而不是放弃CPU并阻塞。通常可以使用CAS来实现
这在锁等待时间很短的情况下可以提高性能,但过度自旋会浪费CPU资源
synchronized
Java 多线程的锁都是基于对象的,Java 中的每一个对象都可以作为一个锁
所以锁的信息是保存在每个对象里的,也是根据对应对象的信息判断当前锁的状态
synchronized 锁升级
在 JDK 1.6 以前,所有的锁都是”重量级“锁,因为使用的是操作系统的互斥锁,当一个线程持有锁时,其他试图进入synchronized块的线程将被阻塞,直到锁被释放。涉及到了线程上下文切换和用户态与内核态的切换,因此效率较低。
JDK 1.6 的时候,为了提升 synchronized 的性能,引入了锁升级机制,从低开销的锁可以最大程度减少锁的竞争
在 JDK 1.6 及其以后,一个对象其实有四种锁状态,它们级别由低到高依次是:
- 无锁状态
- 偏向锁状态
- 轻量级锁状态
- 重量级锁状态
无锁就是没有对资源进行锁定,任何线程都可以尝试去修改它,很好理解。
几种锁会随着竞争情况逐渐升级,锁的升级很容易发生,但是锁降级发生的条件就比较苛刻了,锁降级发生在 Stop The World
没有线程竞争时,就使用低开销的“偏向锁”,此时没有额外的 CAS 操作;轻度竞争时,使用“轻量级锁”,采用 CAS 自旋,避免线程阻塞;只有在重度竞争时,才使用“重量级锁”,由 Monitor 机制实现,需要线程阻塞
锁升级过程
- 偏向锁:当一个线程第一次获取锁时,JVM 会在对象头的 Mark Word 记录这个线程 ID,下次进入 synchronized 时,如果还是同一个线程,可以直接执行,无需额外加锁。
- 轻量级锁:当多个线程尝试获取锁但不是同一个时段,偏向锁会升级为轻量级锁,等待锁的线程通过 CAS 自旋避免进入阻塞状态。
- 重量级锁:如果自旋失败(超过一定次数),锁会升级为重量级锁,等待锁的线程会进入阻塞状态,等待
对象锁存放位置 (对象头)
每个 Java 对象都有一个对象头
对象是存放在堆内存中的,而每个对象内部,都有一部分空间用于存储对象头信息,而对象头信息中,则包含了Mark Word用于存放hashCode和对象的锁信息,在不同状态下,它存储的数据结构有一些不同
如果是非数组类型,则用 2 个字宽来存储对象头,如果是数组,则会用 3 个字宽来存储对象头
在 32 位处理器中,一个字宽是 32 位;在 64 位虚拟机中,一个字宽是 64 位
对象头的内容如下表所示
| 长度 | 内容 | 说明 |
|---|---|---|
| 32/64bit | Mark Word | 存储对象的 hashCode 或锁信息等 |
| 32/64bit | Class Metadata Address | 存储到对象类型数据的指针 |
| 32/64bit | Array length | 数组的长度(如果是数组) |
主要来看看 Mark Word 的格式:
| 锁状态 | 29 bit 或 61 bit | 1 bit 是否是偏向锁? | 2 bit 锁标志位 |
|---|---|---|---|
| 无锁 | 0 | 01 | |
| 偏向锁 | 线程 ID | 1 | 01 |
| 轻量级锁 | 指向栈中锁记录的指针 | 此时这一位不用于标识偏向锁 | 00 |
| 重量级锁 | 指向互斥量(重量级锁)的指针 | 此时这一位不用于标识偏向锁 | 10 |
| GC 标记 | 此时这一位不用于标识偏向锁 | 11 |
主要记录以下几类信息:
- 锁状态:你刚才问的 synchronized,锁到底存在哪?就存在这里
- GC 信息:对象活了多久(年龄)
- 身份信息:对象的 HashCode
synchronized 四种锁状态
无锁状态,对象未被锁定,Mark Word 存储对象的哈希码等信息
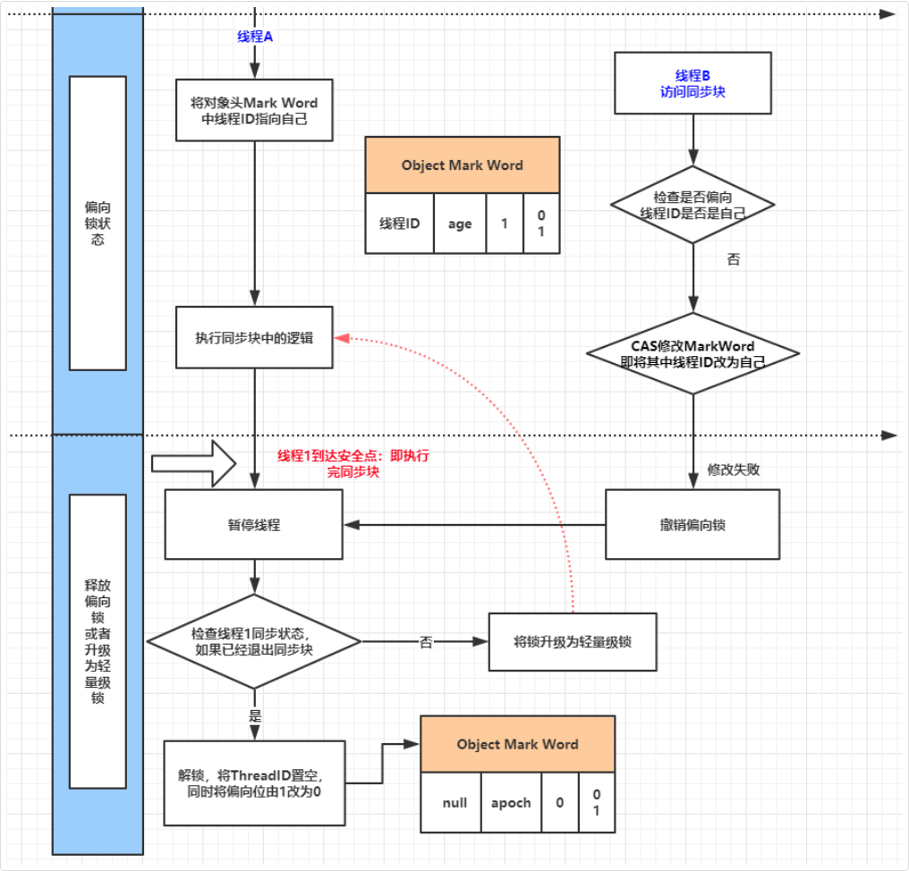
偏向锁 (跳过锁)
当线程第一次获取锁时,会进入偏向模式
Mark Word 会记录线程 ID,后续同一线程再次获取锁时,可以直接进入 synchronized 加锁的代码,无需额外加锁
一旦有第二个线程尝试获取锁,偏向锁就会撤销,升级为轻量级锁

轻量级锁 (自旋等待,Lock record)
当多个线程在不同时段获取同一把锁,即不存在锁竞争的情况时,JVM 会采用轻量级锁来避免线程阻塞,未持有锁的线程通过CAS 自旋等待锁释放

场景: 线程 A 持有偏向锁 → 线程 B 尝试获取锁
此时 JVM 需要:
- 撤销线程 A 的偏向锁
- 让线程 B 尝试获取轻量级锁
首先,检查锁状态
线程 B 进入 synchronized 块
↓
检查 Mark Word,发现是偏向锁(锁标志位=01,偏向位=1)
↓
但 Mark Word 中的线程 ID 是线程 A,不是自己
↓
触发偏向锁撤销
然后,CAS 竞争
竞争线程在自己的栈帧创建 Lock Record,线程通过 CAS 尝试将 Mark Word 替换为指向 Lock Record 的指针
成功就执行同步代码块,失败继续自旋等待
CAS 成功后,Mark Word 锁标志位变为"00",表示轻量级锁,CAS 失败的线程自旋等待
重量级锁
如果自旋超过一定的次数,或者一个线程持有锁,一个自旋,又有第三个线程进入 synchronized 加锁的代码时,轻量级锁就会升级为重量级锁
此时,对象头的锁类型会更新为“10”,Mark Word 会存储指向 Monitor 对象的指针,其他等待锁的线程都会进入阻塞状态
Monitor(监视器)是 JVM 中用于实现线程同步的一种机制,可以理解为一个"锁容器"
每个 Java 对象都可以关联一个 Monitor,当 Monitor 被某个线程持有时,其他线程就必须等待
| 特性 | 轻量级锁 | 重量级锁(Monitor) |
|---|---|---|
| 实现 | CAS + 自旋 | 操作系统互斥量 |
| 线程阻塞 | 不阻塞(自旋) | 阻塞 |
| 开销 | 低 | 高(用户态↔内核态切换) |
| 适用场景 | 轻度竞争 | 重度竞争 |
synchronized 上锁的对象是什么
synchronized 用在普通方法上时,上锁的是执行这个方法的对象
synchronized 用在静态方法上时,上锁的是这个类的 Class 对象
synchronized 用在代码块上时,上锁的是括号中指定的对象
synchronized 的实现原理
synchronized 依赖 JVM 内部的 Monitor 对象来实现线程同步
使用的时候不用手动去 lock 和 unlock,JVM 会自动加锁和解锁
synchronized 加锁代码块时,JVM 会通过 monitorenter、monitorexit 两个指令来实现同步:
- 前者表示线程正在尝试获取 lock 对象的 Monitor;
- 后者表示线程执行完了同步代码块,正在释放锁。
Monitor
Monitor 是 JVM 内置的同步机制,每个对象在内存中都有一个对象头——Mark Word,用于存储锁的状态,以及 Monitor 对象的指针

synchronized 依赖对象头的 Mark Word 进行状态管理,支持无锁、偏向锁、轻量级锁,以及重量级锁
synchronized 升级为重量级锁时,依赖于操作系统的互斥量——mutex 来实现,mutex 用于保证任何给定时间内,只有一个线程可以执行某一段特定的代码段
synchronized 可见性保证
通过两步操作:
- 加锁时,线程必须从主内存读取最新数据。
- 释放锁时,线程必须将修改的数据刷回主内存,这样其他线程获取锁后,就能看到最新的数据
有序性保证
synchronized 通过 JVM 指令 monitorenter 和 monitorexit,来确保加锁代码块内的指令不会被重排
